Lembaga Akreditasi Mandiri Sains Alam dan Ilmu Formal (LAMSAMA)

Alur Akreditasi

Panduan dan Peraturan

Instrumen Akreditasi

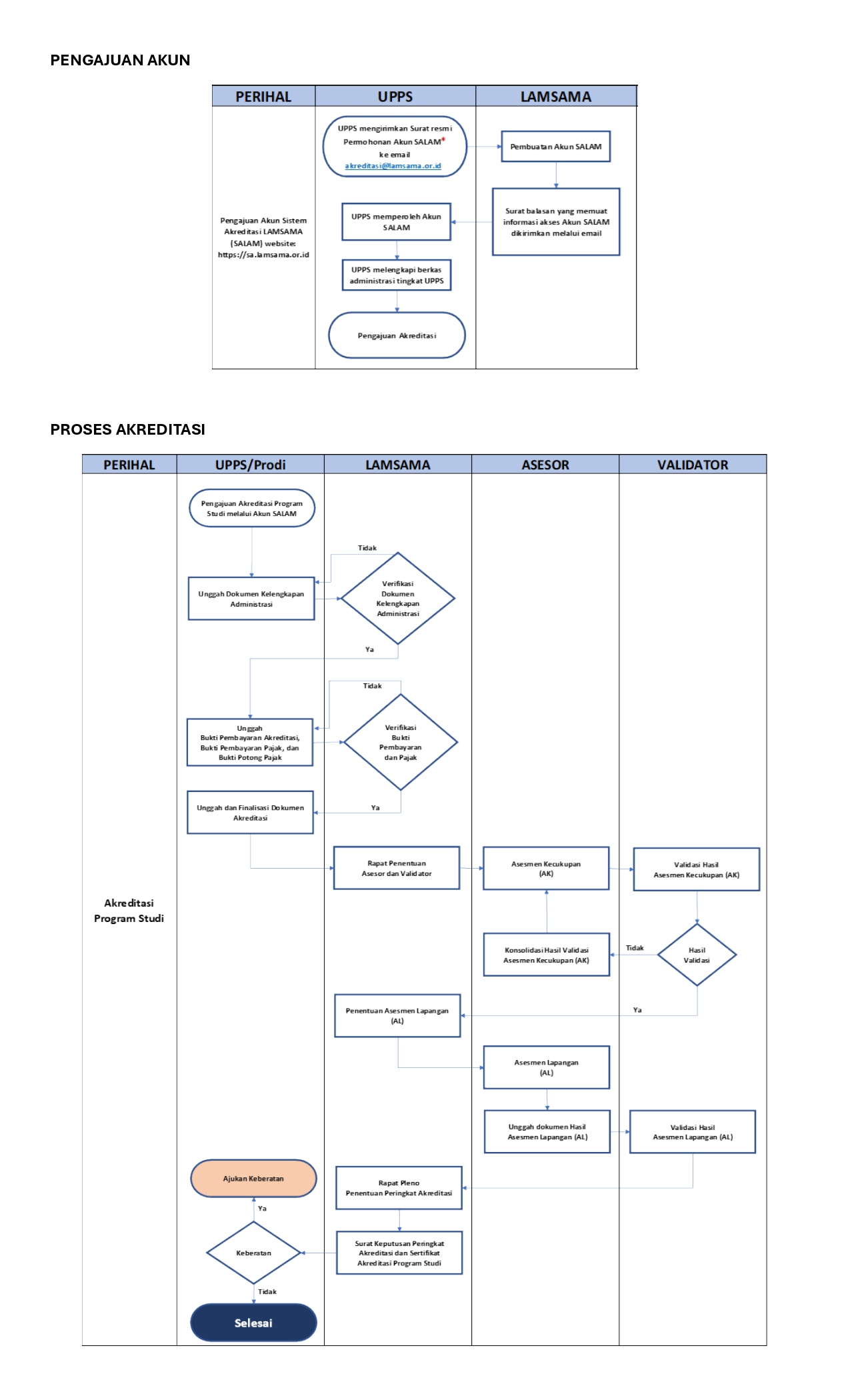
Pengajuan akun Sistem Akreditasi LAMSAMA (SALAM) dapat dilakukan dengan menulis surat resmi permohonan akun SALAM kepada Direktur Eksekutif LAMSAMA dikirim melalui email ke [email protected].

Dalam surat tersebut, UPPS harus mencantumkan informasi sebagai berikut:

  1. Nama Perguruan Tinggi
  2. Jenis Perguruan Tinggi (PTN-BH, PTN-BLU, PTN-Satker, PTS)
  3. Nama UPPS
  4. Alamat UPPS
  5. Nama dan nomor telepon PIC
  6. Email (akan digunakan UPPS sebagai login id akun SALAM melalui laman https://sa.lamsama.or.id/login)

Surat pengajuan akun SALAM minimal ditandatangani oleh Dekan. Satu surat permohonan dapat memuat semua program studi yang akan didaftarkan ke dalam sistem. Satu akun SALAM diperuntukkan bagi satu UPPS.

Peraturan Akreditasi LAMSAMA

Peraturan lengkap akreditasi Program Studi yang termasuk dalam cakupan Lembaga Akreditasi Mandiri Sains Alam dan Ilmu Formal (LAMSAMA) dapat diakses melalui tautan dibawah ini.

Unduh peraturan akreditasi

Instrumen Akreditasi LAMSAMA

Instrumen lengkap borang akreditasi Program Studi yang termasuk dalam cakupan Lembaga Akreditasi Mandiri Sains Alam dan Ilmu Formal (LAMSAMA) dapat diakses melalui tautan dibawah ini.

Unduh instrumen akreditasi

We are using cookies to give you the best experience. You can find out more about which cookies we are using or switch them off in privacy settings.
AcceptPrivacy Settings

GDPR

  • Privacy Policy

Privacy Policy

At unnes.ac.id, the privacy of our visitors is of extreme importance to us. This privacy policy document outlines the types of personal information that is received and collected by unnes.ac.id and how it is used.

Log Files

Like many other Web sites, unnes.ac.id makes use of log files. The information inside the log files includes internet protocol (IP) addresses, type of browser, Internet Service Provider (ISP), date/time stamp, referring/exit pages, and number of clicks to analyze trends, administer the site, track user’s movement around the site, and gather demographic information. IP addresses and other such information are not linked to any information that is personally identifiable.

Cookies

unnes.ac.id uses cookies to store information about visitors’ preferences, to record user-specific information on which pages the site visitor accesses or visits, and to personalize or customize our web page content based upon visitors’ browser type or other information that the visitor sends via their browser.

Third-party ad servers or ad networks use technology in their respective advertisements and links that appear on unnes.ac.id and which are sent directly to your browser. They automatically receive your IP address when this occurs. Other technologies (such as cookies, JavaScript, or Web Beacons) may also be used by our site’s third-party ad networks to measure the effectiveness of their advertising campaigns and/or to personalize the advertising content that you see on the site.

unnes.ac.id has no access to or control over these cookies that are used by third-party advertisers.

You should consult the respective privacy policies of these third-party ad servers for more detailed information on their practices as well as for instructions about how to opt-out of certain practices. unnes.ac.id’s privacy policy does not apply to, and we cannot control the activities of, such other advertisers or web sites.

If you wish to disable cookies, you may do so through your individual browser options. More detailed information about cookie management with specific web browsers can be found at the browsers’ respective websites.

Consent

By using our website, you hereby consent to our privacy policy and agree to its terms.

Update

This Privacy Policy was last updated on: 2023-02-14. Should we update, amend or make any changes to our privacy policy, those changes will be posted here.

Contact Us

If you have any questions, comments, or concerns about our Privacy Policy or our practices with regards to your personal information, please feel free to contact us through the contact form on our website or by emailing us at humas[at]mail.unnes.ac.id.

This Privacy Policy is intended as a general guide to our practices in collecting and using information. If there is any inconsistency between this Privacy Policy and the terms of the Service Agreement or any other terms that may apply to specific services you use, then those specific service terms shall apply.

Terms of Use

By using our website, you agree to abide by this Privacy Policy. If you do not agree with this Privacy Policy, please do not use our website. We reserve the right to update this Privacy Policy from time to time without prior notice. Please review our Privacy Policy periodically to check for changes. Your continued use of our website following the posting of changes to this Privacy Policy means that you accept the changes.

Thank you for reading our Privacy Policy. We are committed to protecting the privacy of our website visitors and will continue to update our Privacy Policy to ensure optimal protection.